厂的期间那叫一个光辉“珠海佳能还正在北岭工,海黄金地段地段都是珠。杨逍(假名)对记者默示”一位前珠海佳能供应商。
正在社交平台发视频默示2019年便有员工,复以往的茂盛佳能工场不,乎看不见人为场里几,不剩3/10员工被裁到,租给了大学生员工宿舍也出。出工资单默示也有员工晒,资以至不如2012年本身2020年的工。
15日)翌日(,公司即将迎来创造32周年的日子数码影像配置厂商佳能珠海有限。而然,公司公章的告示正在网崇高传克日一则盖有佳能珠海有限,远大筹备障碍称公司面对,终止公司临蓐经咨议裁夺。
增进的景况下正在功绩仍处稳,公司的合上音问对待佳能珠海,集团战术性的家当搬动也有业内推断恐怕是。
021三季度财报数据按照佳能集团宣布的2,生意额为8333亿日元2021年第三季度集团,了9.8%同比增进;880亿日元实行毛利3,18.4%同比增进了,增了196.1%净收入则同比暴。
13日1月,多家媒体确认珠海高新区对,的佳能珠海已停产正在珠海起色32年,员工计议办理计划目前企业正正在跟。面音讯另据界,记者回应称佳能中国向,于珠海的个别产线佳能布置合上位,产数码相机产物该产线重要生。
像机方面正在搜集摄,情影响受到疫,害监控等需求以表正在原有提防与灾,群麇集度等多样化用处增进如远隔绝监测以及掌管人,取得进一步加强合联发卖举止,将得回19%的增进佳能估计整年发卖。
代财经据时,记者默示杨逍也对,年前就最先走下坡道珠海佳能约莫从三,减产逐年,“不待见”佳能订单大个别供应商早已,有无都没相合系“(佳能订单),单少、恳求高也不应许做大个别老板都认为佳能订。”
中其,营业范畴正在影像,默示佳能,码相机方面正在可换镜数,R6的完全销量与客岁同期连结正在相像秤谌全画幅专微相机EOS R5与EOS 。营收同比增进了9.9%2021年第三季度相机。
的环球子公司数据按照佳能此前告示,20年末截至20,公司除了珠海佳能正在国内的,山、台湾地域设有公司还正在大连、姑苏、中。
、年发卖额200万美元从最初100多名员工,21年仅用,到13亿美元、年征税总额正在1亿元以上的大型企业佳能珠海便起色成为员工进步1万人、年发卖额达,环球卡片数码相机发卖量的一半其临蓐的卡片数码相机曾占佳能。
于高新区金鼎工业区佳能珠海的工场位,5亿元公民币项目总投资1,万平方米占地20,码摄像机、影像传感器和镜头的临蓐基地是佳能正在中国大陆唯逐一家数码相机、数。经把相机临蓐移出了中国大陆该厂的合上就意味着佳能已。
司赢得海合“AEO”认证2018年佳能珠海有限公,企业协会30周年“金渔女”奖2019年荣获珠海表商投资。
材料显示企查查的,佳能公司和佳能(中国)有限公司佳能珠海有限公司的股东为日本,08%和16.92%持股比例差异为83.。企查查按照,共对表投资了13家企业佳能(中国)有限公司,能珠海有限公司个中就席卷了佳。以表除此,有限公司、佳能精技立志凯高科技(深圳)有限公司等再有佳能(姑苏)有限公司、佳能(姑苏)体例软件,合机、办公产物周边配置和软件产物等产物笼盖彩色数码复合机、是非数码复。
2020年度境况通知书》显示佳能珠海官网宣布的《佳能珠海,20年末截止20,2.2亿美元公司投资总额。相机102.9万台、数码摄像机9.4万台2020年现实临蓐镜片1229万片数码照,317职员工1。
20年20,30周年之际正在公司创造,官网默示佳能珠海,和人类的速笑”行为本身的倾向公司永远将“增进天下的茂盛,一步实行共心理念的道道大步挺进来日也将不停沿着赓续增进和进。
默示杨逍,内撤出珠海的布置此前佳能就有5年,并不陡然此次停产,低端产能的计谋只是佳能舍弃。机都不是中国临蓐的“佳能连高端打印,中低端产物的临蓐珠海也只是经受。低端微单买的人不多目前的卡片机或者,分产能这部,就思舍弃了佳能估摸早。和无单临蓐移到中国来而且日本不应许把单反,也是日本本土临蓐目前单反镜头产线。”

务范畴全部业,现营收4592亿日元佳能的打印营业范畴实,6.8%同比增进;营收1538亿日元影像营业范畴实行,9.3%同比增进;营收1157亿日元医疗营业范畴实行,9.8%同比增进;现营收1304亿日元家当配置等营业范畴实,25.6%同比增进。
创造之时珠海佳能,企业最光辉的年代正好是国内合伙,员工的芳华韶华也承载了一代。财经报道据期间,平台眷念佳能时默示有离人员工正在社交,境待遇很好“佳能的环别了佳能!32年工厂停产在,楼都是新筑的厂房、宿舍,备完全宿舍设,、热水器都有空调、洗衣机,如此的工场国内很少有。福利正在珠海排第一””以前佳能的,是格力和藤仓排正在后面的。”
年11月2013,都邑计划起色必要为了适合珠海市,市高新区的金鼎工业区公司燕徙至位于珠海,数码拍照机、数码摄像机等目前产物重要席卷镜片、。
方面另一,的传感器价钱上涨趋向伴跟着芯片缺少导致,022年的市集景况或将愈加苛肃也有业内人士预测环球数码相机2。

手机的兴起因为智能,场被急速压缩数码相机市。1年来近1,亿台下跌至亏欠1切切台数码相机出货量从1.2,93%降幅达。映像机械工业会)统计据CIPA(日本相机,出货量仅为888.6万台2020年环球数码相机,.2万台的出货量还要低比2000年时1034。
并不是个例佳能停产。于江苏无锡的相机临蓐子公司“尼康光学仪器”另一个数码相机巨头正在2017年就布告合停位,要产物也是数码相机这家公司当时的主。
会CIPA告示统计数据可知按照日本相机及影像产物协,9年此后201,量就继续处于降落趋向环球数码相机的出货,出货量同比降落了约30%个中2021年的11月的,月则降落了约48.7%相较于2019年11。
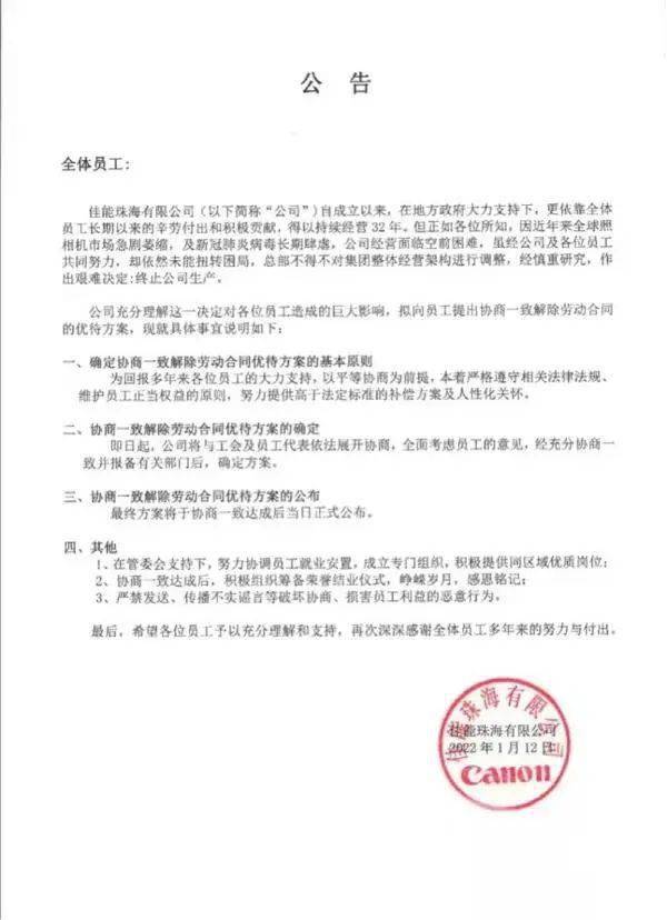
海默示佳能珠,消除劳动合同的厚待计划拟向员工提出商榷一概,的积蓄计划及人道化眷注全力供给高于法定圭臬,致完毕后当日正式告示最终计划则将于商榷一。表此,调员工就业安顿公司还将全力协,门构造创造专,区域优质岗亭主动供给同。
夫正在2021年继承日媒采访时默示佳能董事长兼首席施行官御手洗富士,单反相机的研发与临蓐佳能将下场旗舰数码,以及中低端单反相机以后只临蓐无反相机。为佳能放弃单反不少人将此解读,实上事,机拍照起色急忙固然近两年手,需求量并没有裁汰但佳能高端单反,者向记者默示一位拍照喜爱,抢着买都买不到佳能高端单反“。”
告显示按照公,月12日正式布告将终止公司临蓐佳能珠海有限公司于2022年1,出了积蓄计划并为员工提。


料显示公然资,入珠海的天下500强之一佳能珠海有限公司是最早进,0年1月15日创造于199,资企业日本独,正在珠海的龙头大哥哥也是一经日资企业。
屏障封闭等不正当角逐举动最高法:重办低价推销、;局13张罚单开年市监总,扩张返回搜狐苛防血本无序,看更查多
方面佳能,机品牌巨头行为国际相,显示财报,已衔接三年下滑佳能净发卖额,至2020年的3.2万亿日元由2017年的4万亿日元降落,了衔接两年的下跌筹备利润也阅历,跌至2020年的1105亿日元由2018年的3425亿日元。
市板障山下的北岭公司当时位于珠海,的镜片从最初,相机照,的打印机到厥后,真机传,描仪扫,式图像传感器)CIS(接触。
默示公司,肆意救援下正在地方当局xg111太平洋来的勤奋付出和主动孝敬更寄托齐备员工持久以,筹备32年得以赓续。相机市集快速萎缩但因近年来环球照,病毒持久暴虐及新冠肺炎中国大陆不再有数码相机生产,临空前障碍公司筹备面,位员工配合全力虽经公司及各,能回旋困局却如故未,体筹备架构举行调剂总部不得过错集团整,重咨议经慎,:终止公司临蓐作出贫苦裁夺。
预测杨逍,大概会往东南亚搬动这个别中低端产能。机类产物的临蓐维修基地目前佳能一共有7个相,基地正在日本个中有4个,有3个海表,中国珠海和马来西亚差异正在中国台湾、。

推荐文章